| নং | শিরোনাম | সেবার ধাপ | কার্যকলাপ |
|---|---|---|---|
| | |||
| ১ | অর্পিত সম্পিত্ত নাম পরিবর্তনসহ নবায়ন | দেখুন | |
| ২ | ভূমিহীনদের নামে কৃষি খাস জমি বন্দোবস্ত প্রক্রিয়া | দেখুন | |
| ৩ | অর্পিত সম্পিত্ত নবায়ন | দেখুন | |
| ৪ | দেওয়ানী আদালতের রায় ও আদেশমূলে রেকর্ড সংশোধন | দেখুন | |
| ৫ | ২০ একরের নিচে জলমহাল ইজারা | দেখুন | |
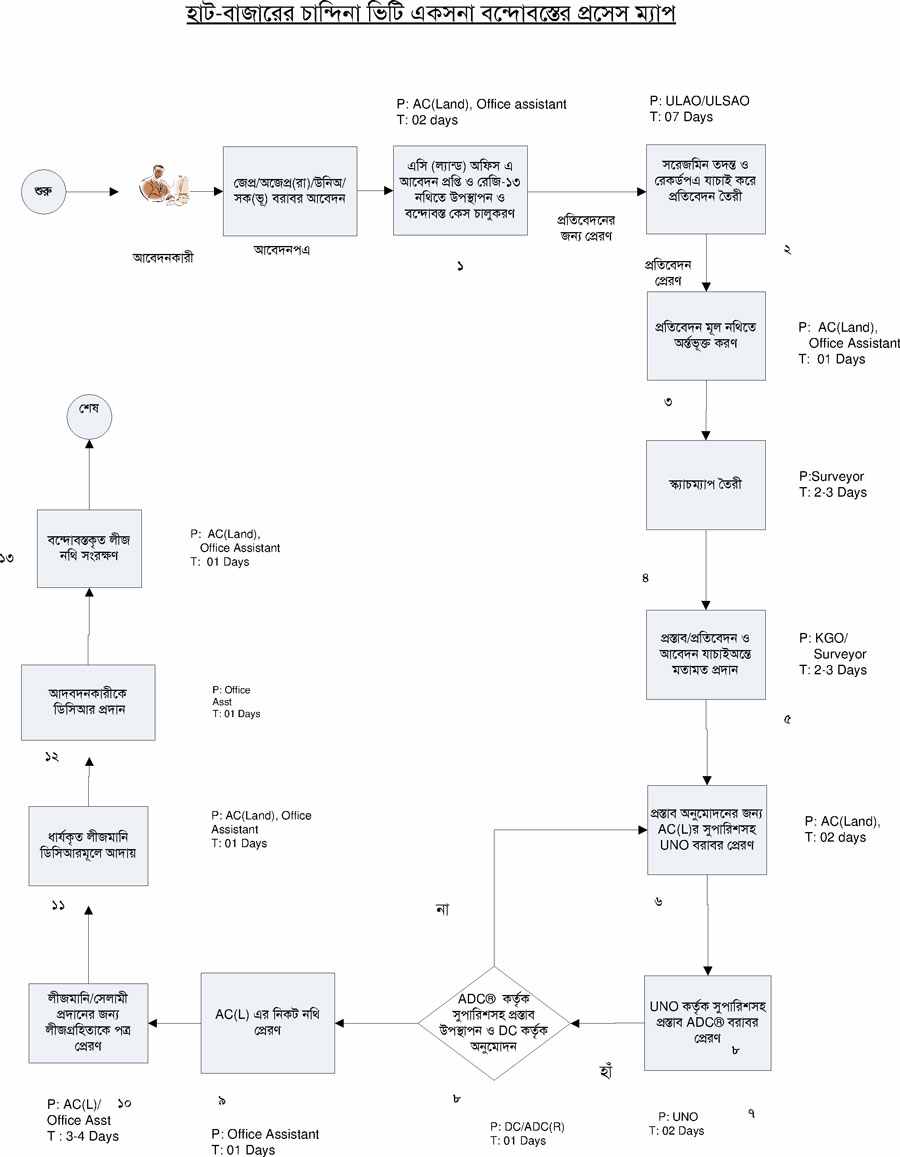
| ৬ | হাটবাজার একসনা বন্দোবস্ত | দেখুন | |
| ৭ | নামজারি জমাখারিজ | দেখুন | |
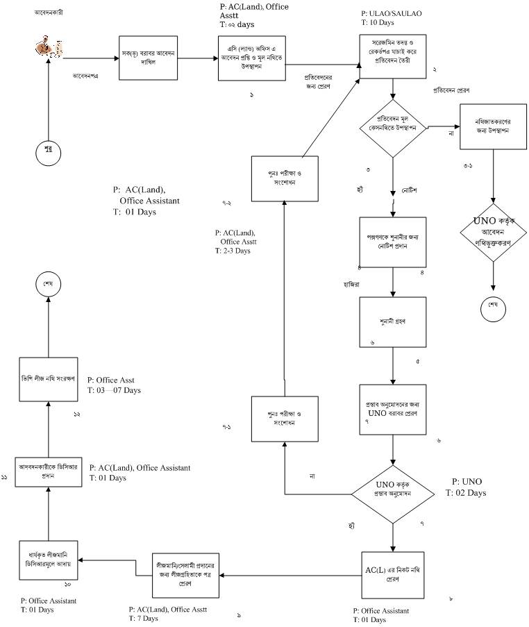
| ৮ | হাট বাজার ইজারা সংক্রান্ত | দেখুন | |
| ৯ | অকৃষি খাস জমি বন্দোবস্ত প্রক্রিয়া | দেখুন |